AutonetMagz.com – Mazda adalah merek yang keras kepala soal mesin pembakaran dalam atau Internal Combustion Engine (ICE). Merek lain sudah mengalihkan pandangan ke mesin listrik atau hidrogen, tapi mereka masih percaya ICE punya potensi untuk digali lebih dalam lagi sampai ke akar-akarnya. Contoh paling konkret adalah hadirnya mesin SkyActiv-X yang akan nongol di Mazda 3 generasi mendatang.
Untuk jangka menengah, mereka diketahui sedang meriset turbo buat mesin SkyActiv andalannya. Lebih tepatnya, Mazda sedang mempelajari desain twin turbo sekuensial baru yang bisa dilihat dalam daftar paten ini. Oh ya, twin turbo sekuensial adalah mesin yang pakai 2 turbo yang bekerja bergantian : Turbo kecil aktif di putaran bawah dan turbo besar aktif di putaran atas. Jadi, beda dengan mesin twin turbo tradisional yang aktif bersamaan di titik puncak rentang tenaga optimal mesin.

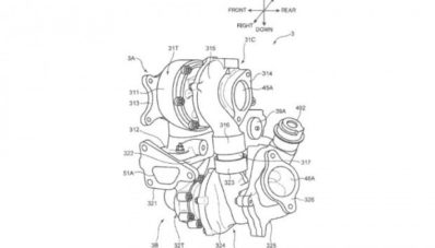
Seperti dilaporkan oleh Autoblog, Mazda mendaftarkan teknologi twin turbo sekuensial mereka di mana 2 turbo yang terpasang hanya pakai 1 pipa exhaust outlet. Normalnya, twin turbo sekuensial pakai 2 exhaust outlet di mana 1 pipa untuk 1 turbo, namun yang dibuat Mazda hanya 1 pipa. Sebagai gantinya, di dalam pipa exhaust outlet itu ada katup yang mengatur gas yang memutar turbin.
Di putaran rendah, katup akan mengarahkan gas buang ke turbo kecil, dan barulah seiring putaran mesin naik dan butuh boost besar, katup akan pindah posisi dan mengarahkan gas buang ke turbo besar untuk memutar turbinnya. Sistem ini dinilai lebih ringkas dan menggunakan lebih sedikit komponen, meski belum tentu lebih efektif daripada mekanisme twin turbo sekuensial yang biasa.

Tidak diketahui apa aplikasi twin turbo sekuensial baru ini akan menemukan jalannya ke salah satu mesin Mazda. Namun sebenarnya kalau urusan perturboan, Mazda bukan pabrikan bau kencur di sini. Mereka pernah kok memasang twin turbo pada Mazda RX-7 FD3S, meski memang tidak pernah terdengar ada mesin piston Mazda yang pakai twin turbo. Yah, semoga ini yang pertama. Apa opinimu? Sampaikan di kolom komentar!
Read Next: Honda Bikin Mobil Hybrid Mandiri Baru, Rilis November 2018
 
            

