AutonetMagz.com – Meski mesin 2 tak sudah usang, nyatanya di Indonesia masih banyak peminatnya yang rela berburu mesin 2 tak ke manapun. Khususnya di dunia roda dua, motor bermesin 2 tak kini harganya bisa gila-gilaan. Ambil contoh Kawasaki Ninja era Super KIPS yang harga bekasnya bisa mahal kalau kondisinya benar-benar bagus, atau motor-motor berstatus legenda seperti Honda NSR, Yamaha TZM atau Suzuki RGR, harga motor-motor sudah di luar nalar.

Mesin 2 tak sudah ditinggalkan di masa kini, salah satu alasannya karena gas buangnya kotor. Karena banyak mobil dan motor baru diwajibkan punya gas buang dengan tingkat emisi rendah – kalau bisa sekalian tanpa gas buang – tidak ada yang mau melirik mesin 2 tak lagi. Benarkah? Tidak juga, sebab Mazda belakangan ini terdeteksi tengah mendaftarkan paten mesin 2 tak yang diperkuat dengan teknologi supercharger. Wow!
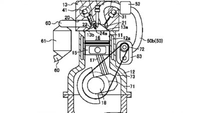
Kombinasi Teknologi Mazda dan Kawasaki
Ya, salah satu berkas di Kantor Paten dan Merek Dagang Amerika Serikat atau USPTO menampilkan paten mesin 2 tak plus supercharger yang didaftarkan oleh Mazda. Mesin Mazda ini sebenarnya bukan yang pertama kali dipatenkan, sebab Kawasaki sempat mendaftarkan teknologi mesin 2 tak sejenis. Kalau dilihat-lihat, nampaknya akan ada perkawinan antara teknologi mesin SkyActiv-X milik Mazda dan mesin 2 tak Kawasaki. Bagaimana prinsipnya?

Saat beban mesin rendah, bensin akan dibakar hanya mengandalkan kompresi mesin tanpa bantuan busi, dan supercharger akan mengisi celah dalam kompresi intake saat katup intake dan exhaust terbuka bersamaan. Inilah pentingnya memakai injeksi bahan bakar langsung alias direct injection di mesin ini, agar tak ada bensin yang keluar ke knalpot dalam kondisi tidak terbakar.

Ketika beban terus meningkat dan mesin menerima beban tinggi, proses pembakaran bensin tak lagi bisa mengandalkan kompresi belaka karena berisik dan banyak getaran. Untuk mengatasinya, Mazda akan melakukan pembakaran bensin dengan percikan dari busi saat beban mesin tinggi. Kondisi ini ditemani oleh waktu bukaan katup yang variabel agar mesin bisa berjalan lebih halus dan efisien.

Perbedaan antara mesin Kawasaki dan Mazda adalah, kalau Kawasaki memakai bantuan elektrifikasi, Mazda tetap mengandalkan busi biasa untuk menghasilkan tenaga sebesar mungkin di bensin yang dibakar di ruang pembakaran.
Buat Apa Mazda Bikin Mesin 2 Tak?
Menyenangkan sekali bisa mempelajari ide pabrikan soal mesin baru, tapi pertanyaan besarnya adalah : Buat apa? Sesenang-senangnya kami dengan mesin 2 tak, kami akui mesin 2 tak itu teknologi lama. Pabrikan mobil dan motor pun sekarang lebih rajin meneliti soal elektrifikasi untuk produk baru mereka. Mengapa Mazda mau capek-capek buka buku kenangan lama dan mematenkan mesin 2 tak dengan supercharger?

Kemungkinan pertama adalah untuk membuat mesin range extender. Mazda punya mobil listrik Mazda MX-30 yang ditawarkan dengan opsi range extender berupa mesin rotari, jadi masih masuk akal. Kemungkinan lain yang benar-benar “ngarep” adalah Mazda mau mulai bikin motor. Asing? Tidak, Mazda dulu juga bikin motor kok, dan mungkin saja nanti Mazda minta bantuan Kawasaki atau sebaliknya. Apa opinimu? Sampaikan di kolom komentar!
Read Next: BMW i3 Akan Discontinue Juli ini!, digantikan iX1 dan MINI Electric


